STO
About STO
STOLEDGER
What is STOLEDGER ?
Distributed Ledger Blockchain
- 블록체인 기반 분산원장기술은 중앙 집중화 된 제어 없이 여러 곳에서 공유 및 동기화되는 탈 중앙화 트랜젝션 데이터베이스기술을 뜻하며, 블록체인 기술을 기반으로 하여 데이터의 무결성과 보안성을 보장합니다.
- 여러 대의 컴퓨터에 걸쳐 동일한 데이터베이스를 분산하여 저장하고 새로운 데이터가 생성되면 이를 블록으로 묶어서 이전 블록과 연결하고, 연결된 블록들은 모든 참여자들에게 분산되어 전파되며, 각 참여자들은 블록체인 네트워크에서 동일한 정보를 공유합니다.
STOLEDGER
- 토큰증권(Security Token)의 발행 수량, 가격, 토큰증권의 거래 내역과 토큰증권의 권리, 청약 내용, 투자 상품 혹은 투자 물건의 기재 등 STO(Security Token Offering) 상에서 공부 기재를 필요로 하는 모든 부분을 위변조 없이 기재할 수 있는 블록체인 기술을 기반으로 개발된 분산원장으로, 일반적인 주식 상장 절차인 기업공개(IPO)를 대신해 분산원장을 공개하여, 토큰증권 매매로 조달된 투자금 혹은 투자 현물운용의 투명함을 입증하기 위한 디지털 장부입니다.
- ETRA의 STOLEDGER는 STO에 가장 최적화 된 분산원장의 Total Solution을 제공합니다.
Why STOLEDGER ?
STO 최적화
- 발행된 토큰증권의 내역과 토큰증권을 취득한 투자자간의 거래 내역을 가공없이 기재하고 기재된 거래사실을 위변조 할 수 없는 블록체인 기반의 분산원장의 역할이 거래 안정성에 대한 신뢰를 뒷받침합니다.
- 또한, 분산원장이 STO 시장에서 쓰이기 위해서는 토큰증권의 거래 생태계 내에 암호화폐가 없어야 한다는 내용을 전제하고 있습니다.
- 스톨렛저(Stoledger)는 이러한 STO 시장에 최적화 된 분산원장 Solution으로, 분산 원장 내에 암호화폐가 없는, 토큰증권 거래의 보안 기술과 공부로서의 기능만을 위한 블록체인 분산원장입니다.
Business Customize
- STO 시장은 기존에 접근하지 못했던 새롭고 다양한 영역의 비즈니스와 융합됩니다.
- ETRA의 Stoledger Total Solution은 고객의 STO 비즈니스에 블록체인 기반의 분산원장 솔루션을 고객 최적화하여 이식합니다.
- 고객의 비즈니스에 커스터마이즈 된 EOA Token Storage와 블록체인 상의 데이터를 비즈니스에 적합하게 알아볼 수 있는 Customize Vision Scanner솔루션, 분산원장과 고객사의 비즈니스 앱의 연동 서비스까지 하나의 서비스처럼 느낄 수 있도록 안정적인 생태계를 구축합니다.
Key Features

01
상품 등록 원장
STO화 할 상품 및 물건을 원장에 등록하여 증권화 된 내용을 기록합니다.
02
청약 관리 원장
청약 내용과 위탁 된 내용을 기록하며, 청약자의 리스트 및 청약자의 계정주소(Externally Owned Account)를 기록하고 위변조 되지 않도록 보안 관리합니다.
03
거래 관리 원장
청약자 간 혹은 플랫폼 유저간의 증권 매매 거래내용을 기록합니다.
04
의결권 관리 원장
ST 증권의 권리 행사를 위한 의결투표 과정과 결과를 모두 기록하며, 위변조 되지 않도록 관리합니다.
05
배당 관리 원장
수익 배당 내역을 기재 관리하며, 증권의 권리가 원활히 실행되고 있는지 확인할 수 있도록 합니다.
Applications Products
ST Ledger와 연동되는 최적의 Application Solution을 제공합니다.
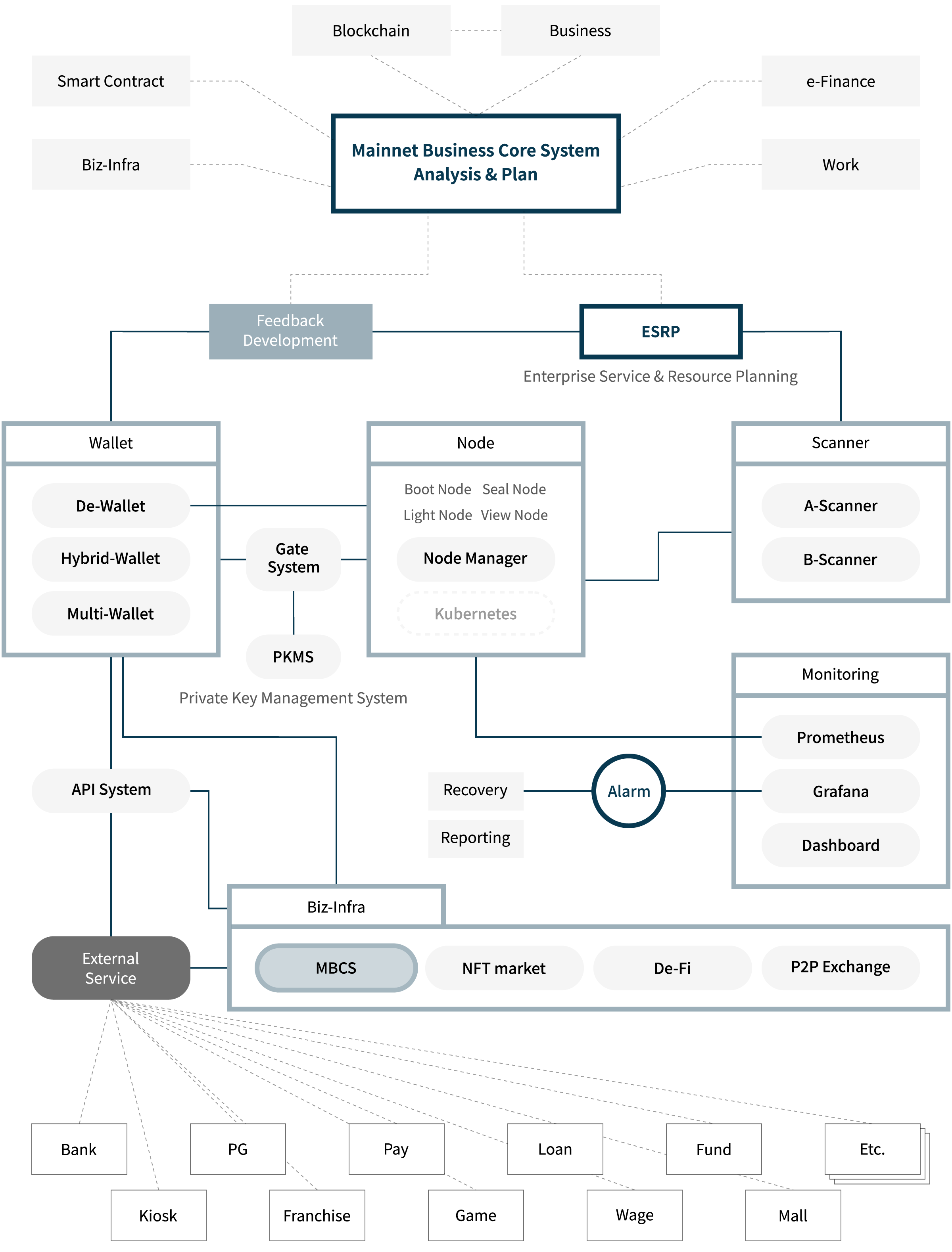
STOLEDGER
스톨렛저(Stoledger)는 ETRA의 STO 전용 분산원장(Ledger)서비스 상품입니다. 실제 STO 비즈니스와 분산원장 연동 시 필요한 모든 솔루션을 제공하는 STO 전용 분산원장의 Enterprise Service Solution 입니다.Customize Vision Scanner
토큰증권의 거래 및 증권 기재 정보를 쉽게 이해할 수 있도록 보여주는 비즈니스에 최적화 된 스캐너 입니다. 고객사의 비즈니스에 맞추어 최적화가 가능하며, 블록체인 상에 기재 된 주요 내용들을 쉽게 찾아볼 수 있습니다.Token Storage (E.O.A.)
청약자가 취득한 토큰증권을 저장 보관하는 스토리지입니다. 분산원장에 연동되어 투자청약자가 보유한 토큰증권을 보관하거나, 토큰 증권 거래에 사용됩니다.Monitoring System
블록체인 분산원장을 구동시키는 서버의 상태를 모니터링할 수 있습니다. 또한, 블럭 생성이 원활하게 진행되고 있는지 확인할 수 있으며, 시스템 상 문제가 발생하는 경우, 관리자가 문제발생을 알 수있도록 알림을 전송합니다.Business Applications
고객사의 STO 비즈니스를 진행하기 위한 플랫폼을 분산원장 연동에 최적화 하여 개발합니다.Ledger API Service(Gate)
비즈니스와 분산 원장 사이에서 블록체인 상의 정보를 편리하고 빠르게 읽고 전송해주는 역할의 서비스입니다. Ledger API Service는 블록체인과 관련한 전문지식이 없어도 블록체인을 비즈니스에 편리하게 대입 시킬 수 있는 필수 편의 솔루션입니다.Blockchain Scope
블록체인 상에 기록된 트랜젝션 데이터를 그대로 확인할 수 있는 스캐너입니다.Applications Structure















